























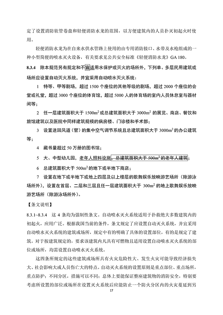
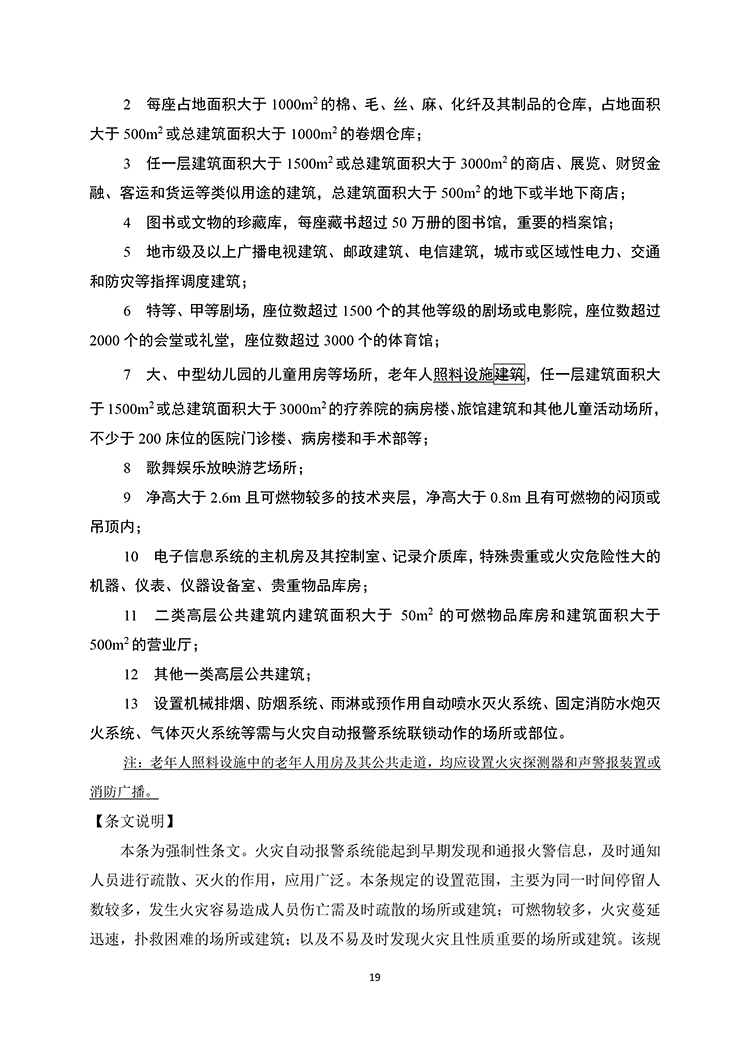
06-08
防火玻璃門價格:甲乙丙三級防火門如何識別
不同等級的防火門在外觀上差異不是太明顯,不容易分辯,但是咱們作為工程從業人員,需要學會判別。常用的現場區分防火門等級的辦法有以下三種。一、檢查防火門檢驗材料檢查防火門出廠時的產品檢驗陳述、合格證、出產答應、防火門電子身份證等消防檢驗材料,上面注明晰原料和防火門等級。二、檢查防火門銘牌
05-28
防火門是否能安裝智能鎖
按照國家規定,假如所有六層以上的住宅樓都沒有防火隔離帶,那么入戶門應該是防火門,所以說入戶門是防火門,是很正常的。無論是進口門還是國產門,都可以裝置。現在智能鎖的裝置可分為兩種,即替換鎖體裝置和不替換鎖體裝置。1.改變鎖體的裝置方法一般需要從頭打開門框。假如開口不合理,門框和門扇之間會有縫
05-09
防火窗:如何去選購防火玻璃棉這種材料
現在的建筑行業的成長是很快的,我們關于這一點也是能夠從實踐生活中各類的高樓大廈能夠看得到的,并且在我們實踐的一個建筑工程來講的話,其實是能夠分為許多個工程的,而關于這些工程來講,在實踐進行施工的時分,無論是建筑方面的需求,還是工程方面的需求,很大的或許都是需求我們的防火玻璃棉的。而關于這類資
04-13
防火玻璃分析單片鋼化玻璃自爆緣由剖析
單片鋼化玻璃自爆緣由剖析①鋼化玻璃內部的硫化鎳脹大是致使鋼化玻璃自爆的主要緣由。玻璃經鋼化處理后,表面層構成壓應力。內部板芯層呈張應力,壓應力和張應力一同構成一個平衡體。玻璃本身是一種脆性材料,耐壓但不耐拉,所以玻璃的大多數破碎是張應力引發的。②設備技能和設備技能的緣由這一點也是